文库网
搜索
情感
爆料
小短文
杂谈
小知识
首页
>
杂谈趣闻
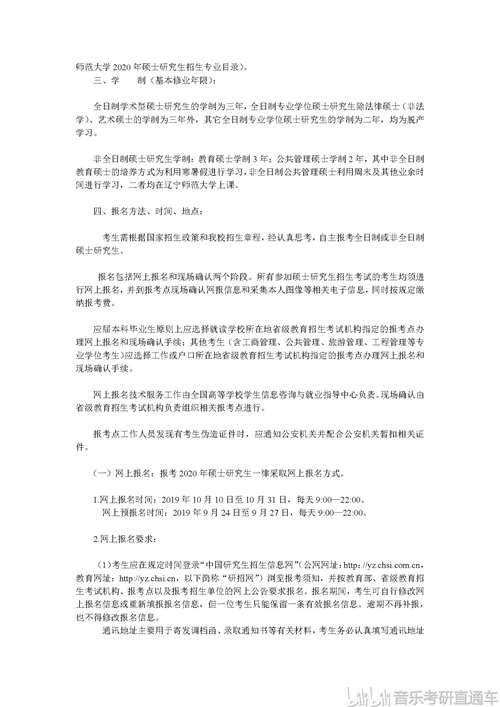
音乐考研 辽宁师范大学音乐学院年硕士研究生专业目录和招生简章(2)
2023-04-08 来源:文库网
怎样用簪子简单挽发
张天爱男友是谁 被爆结过婚生子已离婚
猜你喜欢
考研专业课部分学校真题
2023-04-08
5所招专科生的济宁大学,分数线多少? 济宁学院专科分数线
2023-04-08
美术考研怎么考 (美术学考研考什么科目)
2023-04-08
石河子大学研究生住宿情况
2023-04-08
霍格沃茨魔法学校 中国考生版 招生简章暨报考指南刍议
2023-04-08
2021年考研大纲什么时候出来 (2021年考研大纲汇总(完整版))
2023-04-08
小学生研究癌症论文一等奖被撤销
2023-04-08
西安音乐学院最低录取分数线 是几本 一本还是二本
2023-04-08
四川音乐学院是几本 一本还是二本
2023-04-08