高考地理丨高一地理会考高三总复习资料超全
2023-04-08 来源:文库网
![]()
![]()
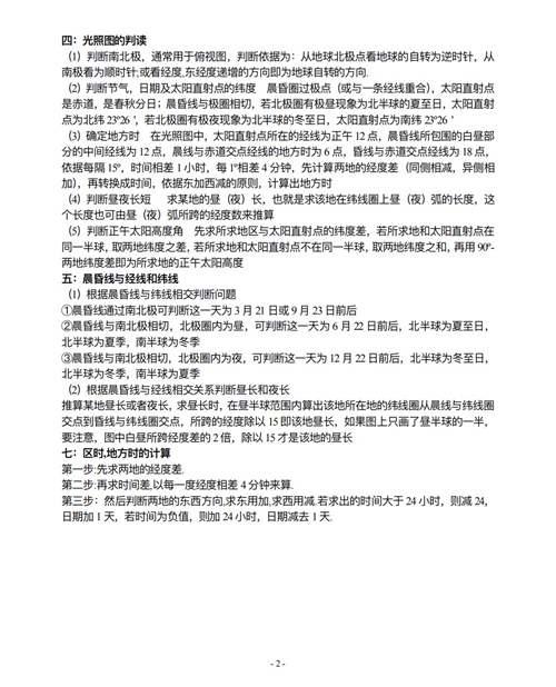
![]()
![]()
高考天地用处是可以帮助老师了解最新的高考动向,并且帮助老师解决一些高考上的疑难问题,同时,可以帮助学生处理一些自己日常高考知识,点解答问题还有一些疑难问题的处理,确实是老师的好帮手,同学的好老师,希望高考天地能够更加要的帮助同学决战高考。...
2023-02-23葫芦岛市二高中,葫芦岛市六高中,葫芦岛市连山区世纪高中,葫芦岛市三高中
2023-02-23语文、数学各160分,文理分别加试语文或数学40分,英语120分。
2023-02-23兰考一高2019年高考成绩: 该校一本上线454人,大学本科上线1748人,二项数据信息均创历史时间新纪录。在其中付小乔同学们673分、张迪同学们660分包揽五县七校理工科前两位;肖文博、韩郑阳同学们包揽兰考县文史类前两位。
2023-02-232003年江苏省数学高考最高分是144分。 2003年那年的数学异常的难,出题人为著名的大学教授葛军,此人出题有个特点就是难,以至于很多学生听到其名就毛骨悚然的害怕,那年的数学惨案令很多学生在考场里哭泣,考完后出了考场还哭泣,就是这样的难...
2023-02-23![]()
![]()
![]()
![]()
现在高考的考试制度是语文,数学,英语,再加其他三门选修课,你要想文理双修,那么可以选择物理加文科的历史地理或者政治 或者你选修历史可以加理科的物理,化学生物
2023-02-23