DNF冰结师百科 氷結師のSecretBase适用于国服(4)
2023-04-08 来源:文库网
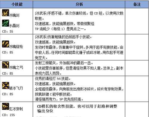
![]()
![]()
![]()
![]()
突发心梗,苏科老师龙潭公园内猝死 11月8日,一位老人在龙潭公园教学员跳舞时不幸因心梗离世。 急救专家贾大成医生介绍,心梗是猝死的第一原因,在天气最冷和最热的时候发生率最高。近期北京气温骤降,外出活动的老人更要做好防寒保暖的工作,选择合适...
2023-02-23孟子提出来的,语自《孟子·尽心下》:“可欲之谓善,有诸已之谓信,充实之谓美。”孟子认为美的人必须具有仁义道德的内在品质,并表现充盈于外在形式。
2023-02-23![]()
![]()
冬季新娘礼服保暖大气是最重要的,那么,冬季结婚新娘穿什么礼服合适呢? 操作方法 1、 长袖毛领时尚短敬酒服。毛领看起来很大气。冬天选择长袖真的很好。它不需要额外的手套,而且很有气质。短款搭配冬季袜子和裤子,俏皮可爱。中间的龙凤展现了女主人...
2023-02-24![]()
![]()
![]()
![]()
![]()
![]()
![]()
![]()
结局是跟妻子和好,不在闹离婚了。 《离婚律师》38集,翟天临演一个快递小哥孟县,因为未婚妻网上聊天,怒而提出离婚,(看来两人已经领证,但还没办婚礼),未婚妻文静(孟丽饰演)懵了,不知道自己哪里错了,她坚持不离,还“无理”的坚持要房子,房子...
2023-02-232021年中国周易大师具有影响力的几位大师 本文核心词: 魏忠扩(又名魏居士)男,1955年出生于中国广东,山东省周易协会理事 《周易》是我国预测学、信息科学的来源与基础。书中的八卦和六十四卦的卦辞、爻辞,不只系统地记载了自然科学、社会科...
2023-04-08